猿代码 — 科研/AI模型/高性能计算
0

高性能计算学习教程,从入门到精通

摘要: 学习高性能计算需要一定的计算机科学和数学基础。以下是一个详细的学习路线,从入门到精通高性能计算的步骤:阶段一:基础知识学习计算机科学基础:了解计算机体系结构、操作系统、数据结构和算法。学习编程语言如C/ ...
学习高性能计算需要一定的计算机科学和数学基础。以下是一个详细的学习路线,从入门到精通高性能计算的步骤:

阶段一:基础知识学习

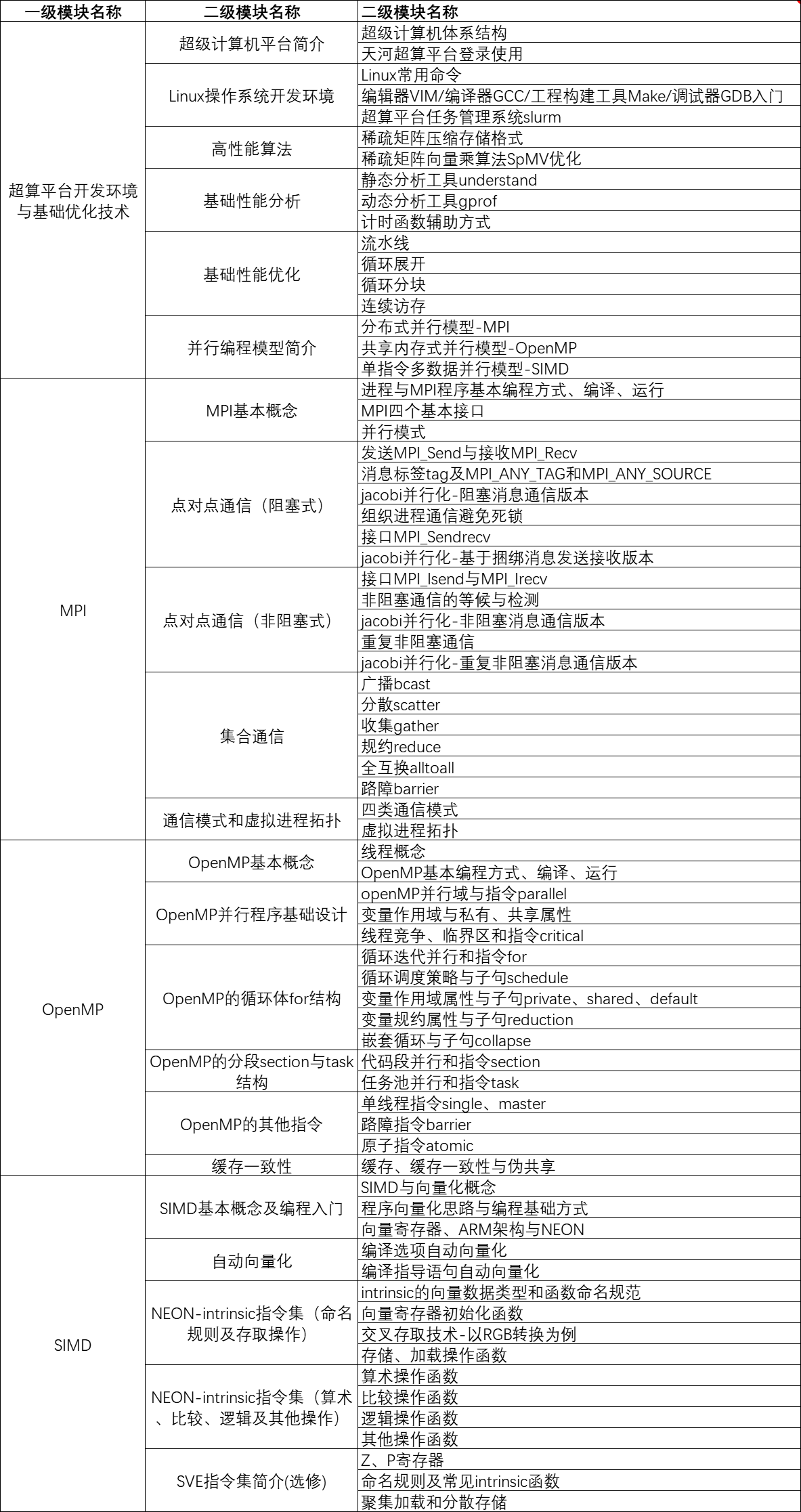
计算机科学基础:了解计算机体系结构、操作系统、数据结构和算法。学习编程语言如C/C++、Python等。
数学基础:学习线性代数、微积分和概率论等数学基础,这些对于理解高性能计算中的算法和模型非常重要。

这里一般具备大学本科的高数水平与计算机科学基础即可。

阶段二:并行计算与分布式系统

并行计算基础:学习并行计算的概念、并行算法和并行编程模型,如共享内存和分布式内存并行模型。
分布式系统:了解分布式计算的原理、架构和通信模型,掌握常见的分布式计算框架如Apache Hadoop和Apache Spark。

阶段三:高性能计算架构与编程模型

高性能计算架构:学习多核处理器、GPU和FPGA等高性能计算硬件架构,了解它们的特点和优势。
并行编程模型:深入学习并行编程模型,如OpenMP、CUDA和MPI等,以实现并行计算和利用高性能硬件加速计算。
阶段四:高性能计算应用与优化

高性能计算应用:研究领域特定的高性能计算应用,如计算流体力学、分子动力学和天体物理学等,了解其算法和模型。
性能优化技术:学习性能分析和调优技术,包括算法优化、内存优化、并行化和向量化等,以提高计算性能。
阶段五:并行文件系统与集群管理

并行文件系统:了解并行文件系统的设计和实现原理,如Lustre和GPFS等,并学习在高性能计算中如何有效地管理大规模数据。
集群管理:掌握集群管理工具和技术,如Slurm和PBS等,以管理和调度高性能计算集群资源。
阶段六:前沿技术与应用

GPU加速计算:学习如何使用GPU进行通用计算和深度学习加速,了解CUDA编程和深度学习框架如TensorFlow和PyTorch等。
量子计算:了解量子计算的基本原理和算法,学习如何使用量子计算机进行高性能计算

阶段六(续):

量子计算(续):深入研究量子计算的核心理论和算法,如量子比特操作、量子纠错和量子搜索等。学习量子编程语言和量子计算库,如Qiskit和Cirq等。
阶段七:性能优化与调试工具

性能分析工具:学习使用性能分析工具,如Intel VTune、GNU gprof和HPCToolkit等,对高性能计算程序进行性能分析和瓶颈定位。
调试工具:熟悉调试工具,如GDB和TotalView等,以解决并行计算程序中的错误和异常情况。
阶段八:实践与项目经验

实践项目:参与高性能计算相关的实践项目,如科学计算、大规模数据处理或机器学习模型训练等。通过实际项目经验,加深对高性能计算的理解和应用能力。
开源社区参与:积极参与高性能计算领域的开源社区,贡献代码和经验,与专业人士交流和学习。
阶段九:持续学习与跟踪发展

跟踪发展:保持对高性能计算领域的跟踪和学习,关注最新的技术和研究进展,了解新的硬件架构和编程模型。
继续学习:参加相关的培训、研讨会和会议,阅读高性能计算领域的学术论文和技术文档,不断提升自己的知识和技能。
需要注意的是,高性能计算是一个广泛且不断发展的领域,学习路线可能会因个人兴趣和需求而有所调整。以上学习路线仅供参考,建议根据个人情况进行调整和扩展。

在这里,猿代码科技(https://www.ydma.com)为您准备了一份高性能计算培训课程,涵盖CPU、GPU以及超算运维。其中尤其推荐的是猿代码-高性能计算从新手到大师系列课程(CPU和GPU并行优化)


这是由国内顶尖科研院所专家及知名企业工程师合作研发的高性能计算专项课程,涵盖高性能计算之并行计算等多个方面,包括CPU并行计算实战课程、GPU并行计算实战课程以及超算运维等。您将有机会通过工程化实战项目来学习所学知识,并与来自国内顶级专家及工程师近距离合作与学习。

说点什么...

已有0条评论

最新评论...

本文作者
2023-6-30 09:43
  • 0
    粉丝
  • 1422
    阅读
  • 0
    回复
资讯幻灯片
热门评论
热门专题
排行榜
Copyright   ©2015-2023   猿代码-超算人才智造局 高性能计算|并行计算|人工智能      ( 京ICP备2021026424号-2 )